首页
Home
产品中心
Nav
解决方案
Nav
应用案例
Nav
服务支持
Nav
新闻资讯
Nav
关于我们
Nav
联系我们
Nav
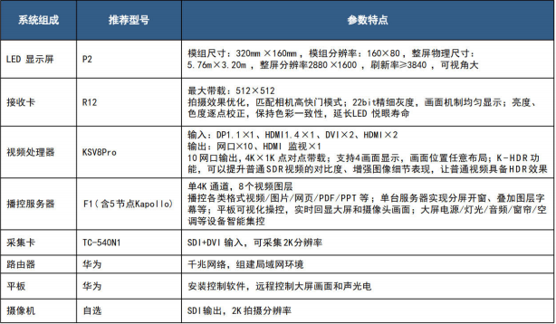
大型会议室解决方案
XR虚拟演播解决方案
监控调度指挥中心解决方案
酒店宴会厅、学校解决方案
舞台演出演唱会解决方案
户外智慧灯杆屏解决方案
户外楼宇/桥梁亮化解决方案
户外共阴节能裸眼3D大屏解决方案
户内项目
户外项目
创意项目
优享服务
下载中心
企业动态
行业动态
公司简介
节能低功耗、屏体温度低、使用寿命长
户外共阴节能裸眼3D大屏
提供大屏+裸眼3D视频内容的一站式专业定制方案,完美呈现震撼3D画面,提高大屏传播有效性,成就“黄金广告位”。
LED全息贴膜屏
户外楼宇商业综合体解决方案
超轻薄、高通透、高刷新、易维护
室内COB小间距4K/8K高清大屏
高刷新 高帧率
会议室、指挥中心、监控中心、演播厅应用解决方案
HUALED
致力于为每一位客户提供专业
的LED显示系统解决方案
产品详情
SM系列 室内高清小间距LED显示屏
点间距
:
1.2/1.5/1.8/2mm
产品优点
:
极小电流起灰、高效率、发热少、大扫描数、灰阶精细表现等多重显示机制共同作用下,屏体在正常使用状态时需要的驱动电流极低(1.2mA以下),功耗到100W/m2,实际节能效果显著,可达到节能60%以上。
产品介绍
:
刷新率2600Hz以上,对比度可达 5000:1,灰度 14 bit以上,画面显示逼真细腻,亮度稳定均匀,无闪烁、没有颗粒感。红、绿、蓝组成的LED 灯珠,一致性好,观看角度可达到 160°以上。
13377723275
在线询价
产品详情
HUALED
首页
公司简介
企业文化
新闻动态
联系我们
关于我们
手机号码:13377723275 联系邮箱:huajianled@yeah.net 服务热线:
0755-2100-5986
联系地址:
深圳市龙华区观澜街道桂月路345号
产品中心
户外节能显示
系列
室内高清小间距
系列
舞美租赁屏系列
格栅/透明屏系列
创意定制屏系列
应用案例
户外应用案例
户内应用案例
创意定制案例